电梯电子式松闸装置

作者:admin 来源:未知 日期:2016-12-20
Electronic brake device for elevator
傅昌荣/Changrong.Fu 
(作者单位:温州申嘉电梯科技有限公司,邮编:325600)
 
电梯电子式松闸装置具有操作简单、劳动强度低和轿厢自动平层准确度高等特点。
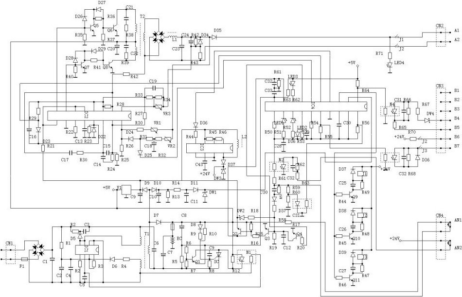
电梯电子式松闸装置的电原理图如图所示。图中CN1为220V市电输入插座,CN2为抱闸线圈插座,CN3为控制线插座,CN4为应急启动按键插座。IC1、T1、Q1、N1等构成开关电源给电池充电。电池选用镍铬电池,该电池具有体积小、重量轻、使用寿命长的特点。IC4具有接收发送各种指令功能并能产生高频振荡信号。IC3将电池12V直流电压提升到24V直流电压。IC2一方面作为Q6、Q8的高频信号推动。高频信号来自IC4。另一方面可调整应急输出的电压和电流大小。
电梯电子式松闸装置工作过程如下。首先安装时要连接好控制线,其控制方式有多种,这里以电磁控制为例:将B2、B5短接,B1、B4接控制柜干簧管,B6、B7接门锁信号就可以实现电磁式控制。当市电正常时,电源给电池充电,此时指示灯LED1(黄)亮,LED2(绿灯)闪动,电池充足后,充电自动停止,LED1、LED2不亮。V1为IC2、IC4提供5V直流工作电压。当市电供电停止时,按下预启动按键,IC4给IC3一个启动指令,IC3输出24V直流电压,继电器J1、J2、J3吸合。指示灯LED3(蓝)点亮,LED2(绿)点亮并闪动,几秒钟后LED3灭,LED2亮不闪动,此时同时按下AN1和AN2键,应急启动。IC4产生高频振荡信号,输入到IC2,经IC2推动Q6、Q8放大,由变压器T2、D10~D13整流L1、C23等滤波就就可输高压直流电压以供抱闸线圈工作。轿厢平层后应急自动停止。图中的VR3可以调节应急输出电流大小,VR1、VR2可以调节应急输出电压高低。

所属类别: 未知

该资讯的关键词为: